法律服务(法律援助)概况
数据更新:2021-05-18
一、简介
法律服务中心全称为色色动漫
法律服务中心。
法律服务中心是经色色动漫
党委研究决定而成立的学校直属机构(副处级),与“湖南省法律援助中心色色动漫
工作处”合署办公,挂靠色色动漫
。法律服务中心设主任1名,兼任色色动漫
副院长;设法律事务专干2名;工作人员由色色动漫
具有相关资质的教师兼任。法律服务中心承担学校相关法律事务的服务工作,指导学生法律援助,培养法学学生社会实践能力。
二、服务人员
法律服务中心主任:邱帅萍
办公地点:立言楼A409
------------------------------------
法律服务中心专干:刘凯、马欢
办公地点:立言楼A418
三、法律服务办事指南

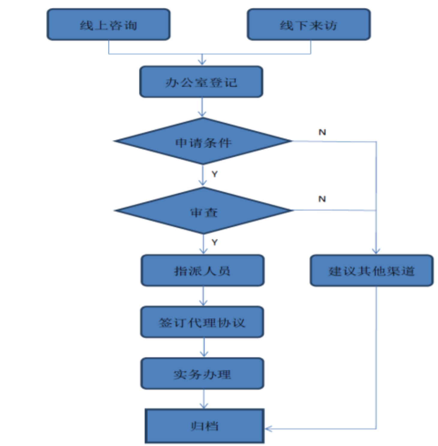
四、法律援助工作流程
